"The thing
constructed is more important than the way it is constructed, and
the process is subordinate to the plan, not the plan to the process. It is
not a matter of only constructing beautiful arrangements of lines,
but above all, dwellings for people."
- Eileen Gray
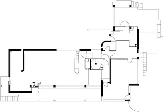
Eileen continued with her experiments with industrial materials when building E. 1027. As you can see in this drawing of a terrace, concrete was primarily used as one of the materials for the house.
She used the challenge of designing E. 1027 as an opportunity to indulge in the latest inventions in hinges, window frames, shutters and other mechanical devices. However, Eileen felt disappointed by its lack of humanism. "Modern designers have exaggerated the technological side," she wrote in 1929. "Intimacy is gone, atmosphere is gone... Formulas are nothing; life is everything. And life is mind and heart at the same time." By applying these principles to her architecture, Eileen designed houses that were less like a machine and more of an extension of a persons movement throughout the house. Her houses were inspiring spaces inside and outside and so meticulously planned that they often appeared to anticipate their occupants needs and desires. With E. 1027 she experimented with the latest folding and sliding systems to conceal storage spaces in walls and ceilings by treating the floors and walls of the terraces identically to the interior, she blurred the distinction between inside and outside.



I wanted to say that it's nice to know that someone else also mentioned this as I had trouble finding the same info elsewhere. This was the first place that told me the answer.Best paving
ReplyDeleteNY Paving and Masonry
ReplyDeleteLong Island Paving and Masonry
Long Island Masonry contractors
Suffolk County Paving Contractor
Nassau county masonry services
Long Island Commercial Paving
Long Island Asphalt paving
long island driveway paving
Room dividers
ReplyDeleteWonderful Post!! This blog was very useful for me. Keep sharing your post on House designs. It explains many factors.
ReplyDeleteWonderful Post!! This blog was very useful for me. Keep sharing your post on House designs and House Plan. It explains many elements required for design.
ReplyDeleteAmazing information.. Thanks for posting.
ReplyDeleteWhether you require repairs for your potholes or advice on achieving better drainage on your driveway, our staff can help improve the safety and value of your property.
Construction Companies Winnipeg
Concrete Paver Winnipeg
Constructing from the inside out is akin to building a sturdy foundation. Prioritizing inner growth ensures resilience and authenticity in all endeavors. Valuable perspective!Parkway Paving LLC
ReplyDeleteConstructing from the inside out ensures a strong foundation, allowing for organic growth and sustainability. It's the blueprint for building lasting structures.Parkway Paving LLC.
ReplyDelete